TR
EN
ARA
RANDEVU AL
ONLINE SONUÇ
Jimer Danışma Hattı
444 4567
Ana Sayfa
Kurumsal
Başhekimlik
Hakkımızda
İlkelerimiz
Kalite Politikamız
Kalite Yönetim Sistemi
Anlaşmalı Kurumlar
Çalışanlar İçin İletişim Formu
İnsan Kaynakları
Tıbbi Birimlerimiz
Hekimlerimiz
Sağlık Rehberi
Medya
Haber / Duyuru
Basında Jimer
Foto Galeri
Etkinliklerimiz
Sizden Gelenler
Afişlerimiz
Jimer TV
Sağlık Turizmi
İletişim
Jimer Hastanesi
Hasta Memnuniyet Anketi
Yatan Hasta Anketi
iOS için JİMER
Android için JİMER
Whatsapp Hattı
Ana Sayfa
Kurumsal
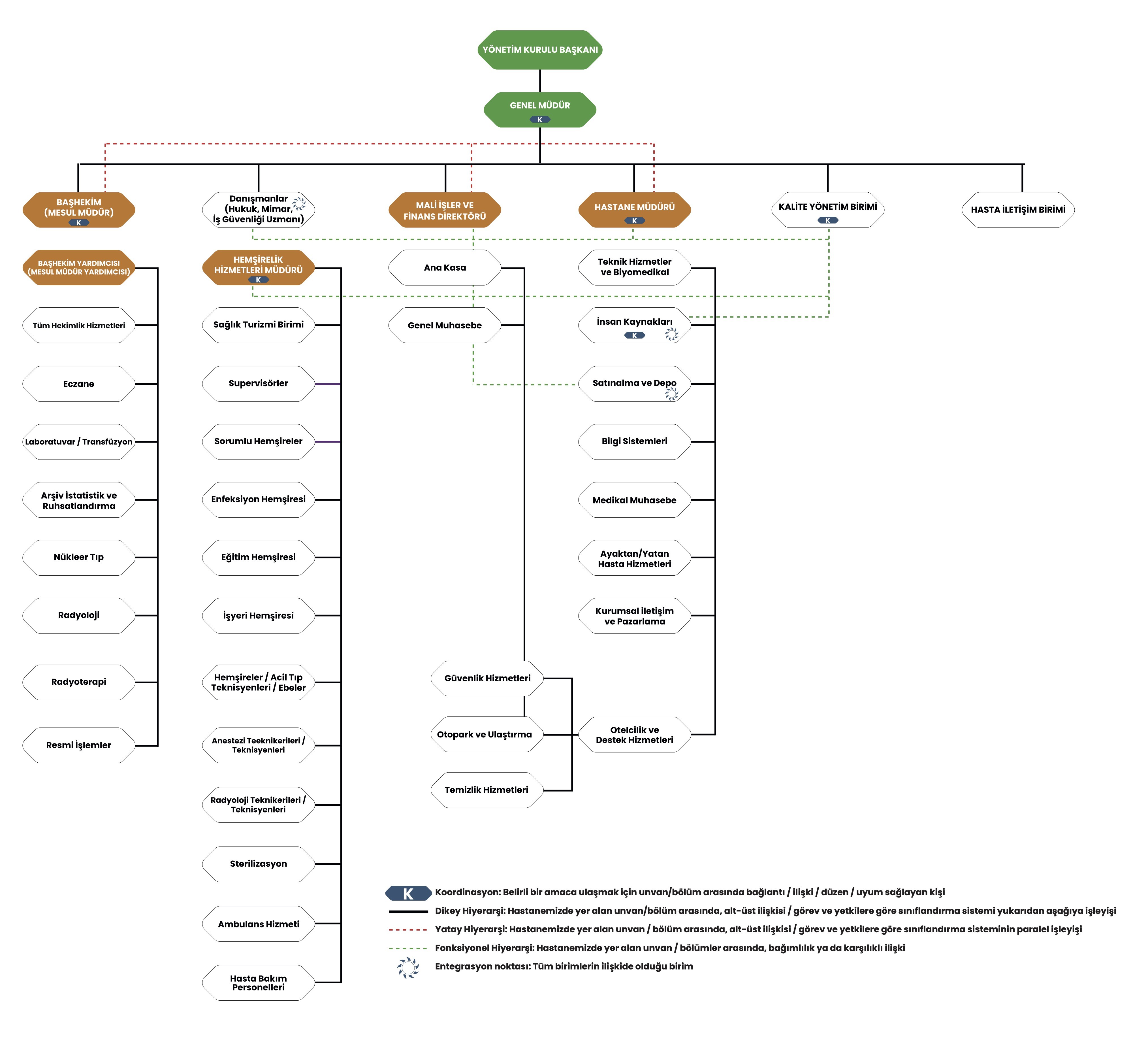
Organizasyon Şeması
Organizasyon Şeması
MENU
Kalite Yönetim Birimi Çalışmaları
Organizasyon Şeması
Çalışma Güvenliği Komitesi
Eğitim Komitesi
Tesis Güvenliği Komitesi
Enfeksyion Kontrol Komitesi
Transfüzyon Güvenliği Komitesi
Organizasyon Şeması
Özel Jimer Hastanesi sağlanan hizmetlerin iyileştirilmesi ve web sitesinde en iyi deneyimi yaşamanızı sağlamak için çerezleri kullanır.
Kabul Et
close